• 168官方开奖官网直播

    当前位置:首页>模型软件>SMOKE模型

    SMOKE(Sparse Matrix Operator Kernel Emissions) 模型用于将污染源清单生成光化学网格模型所需的网格源清单。

     

    采用高性能稀疏矩阵算法作为核心,主要作用是对源清单进行时间分配、空间分配和化学物种分配,将源清单分配到三维网格空间中,转换为空气质量模型可以使用的三维网格化、小时化、物种化的排放源清单。SMOKE模型具有开源、快速、灵活等优点,作为Models-3空气质量模型系统的排放源清单处理模型,在全世界许多国家和地区得到了广泛的应用。

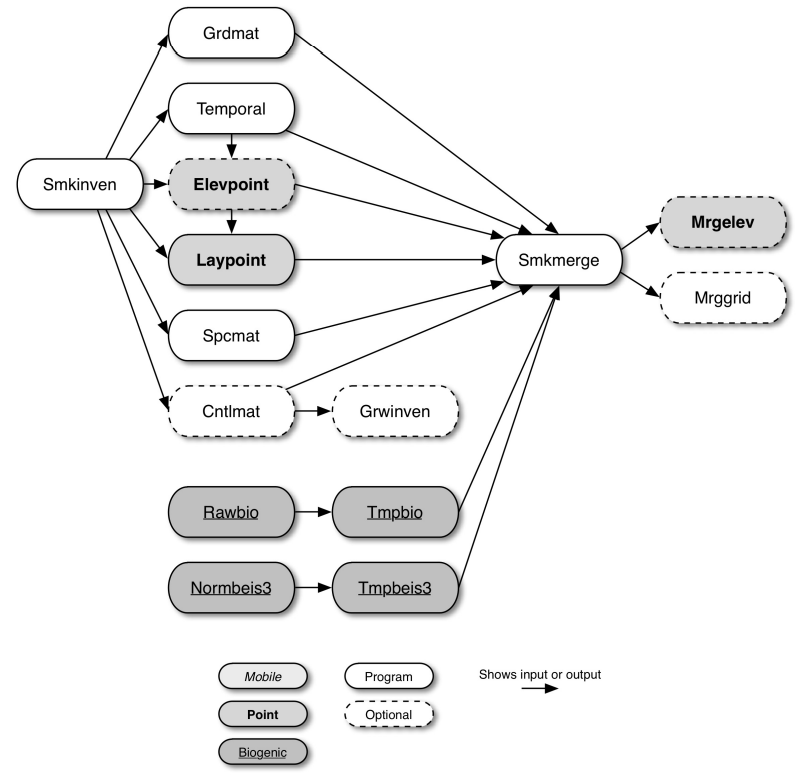
    SMOKE模型核心模块为Smkinven,负责导入固定区域各类源清单排放数据,并可以导入基于日和小时的数据。Grdmat 模块生成包含污染源空间分配因子的网格矩阵。Temporal模块用于创建污染源类别的小时排放量文件,它可以读取基于日和小时的数据,并将其与使用时间单位为年排放量数据中估算的日和小时数据合并。Elevpoint模块可选定重要高架点源进行计算。Laypoint 模块根据气象数据计算所有点源的烟羽抬升。Spcmat模块基于用户选择的化学机制为污染源类别创建物种矩阵。Cntlmat模块在有控制基准年排放量的条件下,为污染源类别创建增长矩阵、乘法控制矩阵和反应性控制矩阵。Grwinven模块利用 Cntlmat 创建的增长矩阵和Smkinven 输入的清单数据,将排放量进行合理分配,同时用来处理 SMOKE 数据集格式(I/O API NetCDF)和ORL格式数据。Mrggrid模块用于组合网格数据文件,这些文件可以是指定的或非指定的,以及每小时或时间独立的。它可以将一个三维点源文件与来自其他源类别的任意数量的二维文件组合在一起,并且提供了一种方便的方式来合并 Smkmerge 以外的模型输出文件。综上所述,SMOKE模型中主要模块运行逻辑关系如下图所示:

    SMOKE虽然操作运行比较简单,但是其所需数据源复杂多样,需专业人士指导并借助程序化方式解决数据结构化等问题。我司针对源清单制作有一套标准流程及相应软件工具,欢迎大家联系咨询。

    SMOKE模型为开源模型,所有的源代码均可从其官方网站直接下载。

    https://cmascenter.org/smoke/

     

    版权©168官方开奖官网直播 | 京公网安备 11010802024562号 | 京ICP备17049511号-2